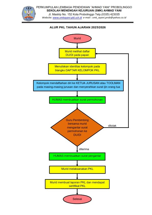
ALUR PKL Alur Pelaksanaan Praktik Kerja Lapangan (PKL) Hubungi KamiKami siap membantu! Hubungi kami jika Anda mengalami masalah atau memerlukan informasi lebih lanjut. KIRIM PESAN